当前位置:首页>新闻资讯

想知道BRC第九版审核需要什么材料的看这里 !! 扩散!! 周知!!!

时间:2023-02-07 阅读量:708

 2023,疫情消散,春回大地,万物复苏。

一个好消息,BRCGS全球标准食品安全第九版审核如约而至,一个更好的消息,嘻嘻,第一批接受非通知审核的朋友们该动起来了。非通知加转第九版,也是个不小的挑战呢。
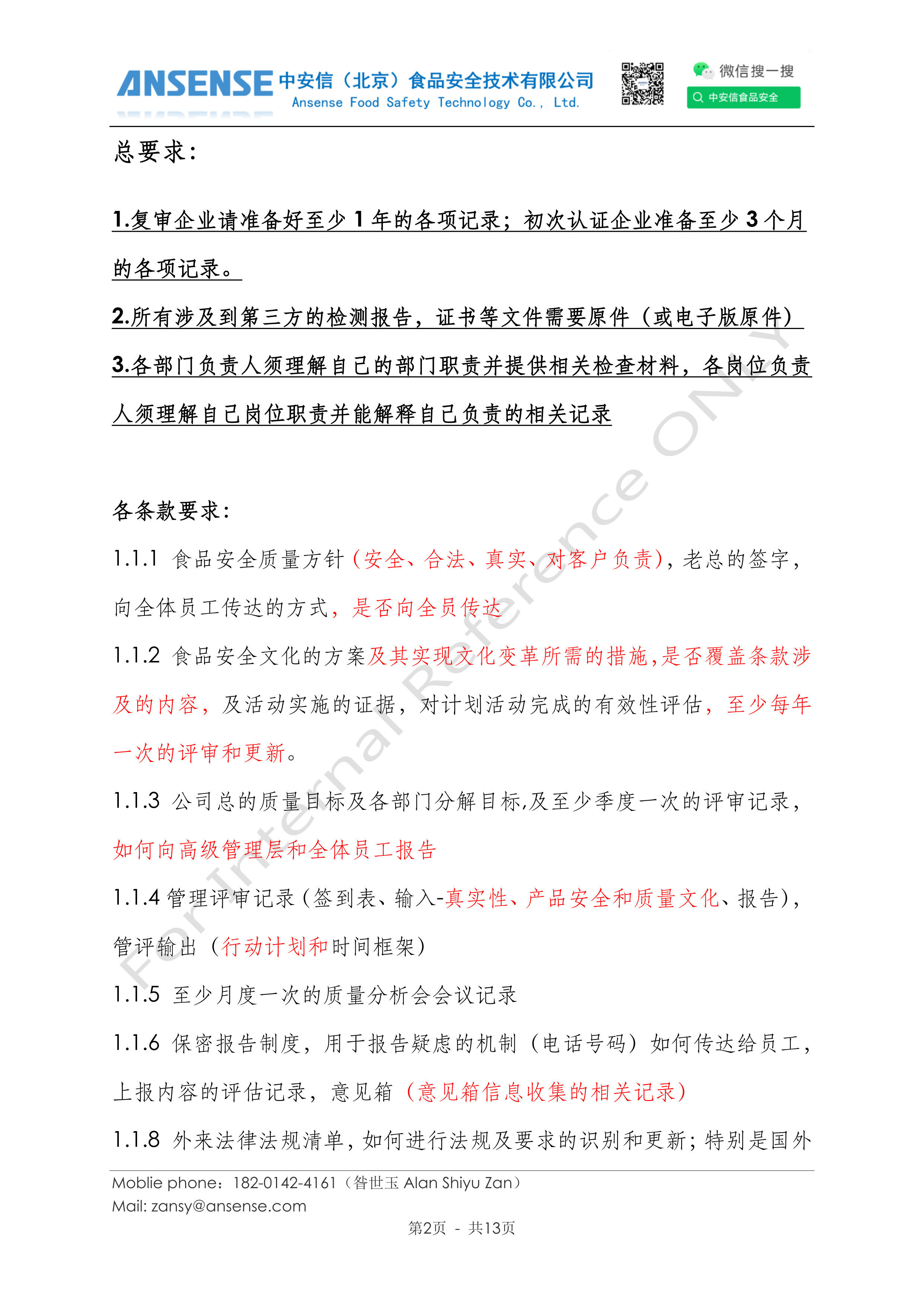
咳咳,作为国内著名老牌、BRC发证量全国第三的认证服务机构,我们怎么可能只会给大家做认证和标准翻译校对呢。你们的需求就是我们的使命,以解决您的难题和需求为己任,特推出了BRCGS·食品安全标准第 9版·条款要求文件,详细列出了第9版条款的具体要求及变化。
图片
图片1
大家可以参考文件所列条款,积极组织内审,淡定接受审核,食品安全由我们一起守护
以上仅为该材料的一小部分,有需要全文的朋友欢迎在后台留言“BRC”,或者联系我司客服均可(详见下方联系方式),免费提供。
如果您觉得该消息很有价值,请也分享给其他同样需要的人,拜谢!
联系方式:孙静怡 17660238967(同微信)
邮箱:Sunjy@ansense.com
或者直接微信扫下方二维码加客服联系
微信图片_20230207171447

北京电话: 010-65995036

北京地址:北京市海淀区阜外亮甲店1号恩济西园10号楼二层东一门东227室

青岛地址:山东省青岛市崂山区香岭路1号3号楼1501室

联系我们>>
联系我们
北京电话:010-65995036    青岛电话 : 0532-88903191
客服电话:4006010021  
邮箱: linxy@ansense.com  
北京地址:北京市海淀区阜外亮甲店1号恩济西园10号楼二层东一门东227室
青岛地址 : 山东省青岛市崂山区香岭路1号3号楼1501室